T3出行
T3出行是由南京领行科技股份有限公司开发的一款一站式出行服务平台。该应用致力于满足现代都市人群多样化的出行需求,无论个人日常出行还是企业级用车服务,均可高效完成。平台将安全保障置于核心位置,通过行程中录音保护及行程保险等配置,为用户提供全面防护,确保出行过程安心无忧。
软件特色
【服务价值】
1、更安心:配备专属安全团队,全程为用户提供安全保障。
2、更舒心:依托车机语音播报与提醒功能确保信息及时传递;结合亚米级高精度地图定位技术,实现快速响应,有效节约用户时间。
3、更省心:由专业司机提供服务,驾驶技术娴熟可靠;全流程标准化服务设计,营造安静、舒适的乘车环境。
【企业用车】
1、支持根据企业实际需求定制多样化用车场景,灵活适配各类商务活动。
2、提供简洁明了的操作界面,便于用户快速掌握并使用相关功能。
3、实现行程轨迹可视化监控,确保用车过程合规、透明,便于企业管理。
T3出行app怎么开发票?
![T3出行[图1]](https://static.down8818.com/uploads/20251107/690dc4e6bb7f74.24798384.png)
1、登录T3出行应用,点击首页左上角用户头像进入个人中心。
![T3出行[图2]](https://static.down8818.com/uploads/20251107/690dc4e71b11e9.50254686.png)
2、选择“钱包”功能入口,进入费用管理界面。
![T3出行[图3]](https://static.down8818.com/uploads/20251107/690dc4e7645073.02466987.png)
3、在钱包页面中找到“开发票”选项并点击进入。
![T3出行[图4]](https://static.down8818.com/uploads/20251107/690dc4e7a64477.00207039.png)
4、点击“出行服务开票”,进入发票申请流程。
![T3出行[图5]](https://static.down8818.com/uploads/20251107/690dc4e7e5dfe6.75788326.png)
5、勾选需要开具发票的行程订单,点击“下一步”继续操作。
![T3出行[图6]](https://static.down8818.com/uploads/20251107/690dc4e82db560.03863386.png)
6、根据页面提示完整填写发票抬头及相关信息,确认无误后提交申请。
T3出行app账号如何注销?
![T3出行[图7]](https://static.down8818.com/uploads/20251107/690dc4e866f3e1.92381815.png)
1、登录T3出行应用,点击左上角头像进入个人设置界面。
![T3出行[图8]](https://static.down8818.com/uploads/20251107/690dc4e8bcc2e0.41960716.png)
2、选择“设置”选项,进入账户管理相关功能页面。
![T3出行[图9]](https://static.down8818.com/uploads/20251107/690dc4e90c1791.47646248.png)
3、点击“账号与安全”,进入账户安全设置模块。
![T3出行[图10]](https://static.down8818.com/uploads/20251107/690dc4e9467111.81047451.png)
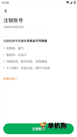
4、找到“注销账号”选项,点击进入注销流程。
![T3出行[图11]](https://static.down8818.com/uploads/20251107/690dc4e979b7c3.85968531.png)
5、确认注销操作,按照提示完成账号注销流程。
更新日志
v4.3.8版本
本次版本更新主要针对用车体验进行了优化,并修复了若干已知问题,进一步提升了系统稳定性和操作流畅度。
游戏截图















评论